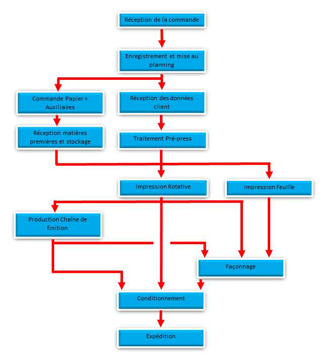
Les nombreuses années d’expérience, de pratique ont permis à l’imprimerie Guillaume de mettre en place une organisation de la production basée sur la satisfaction et le servie client, la limitation des risques…
En fonction du type de commande à traiter, les différents services ont le même et unique objectif de réponde à la demande client dans le respect de la qualité, des coûts définis et des délais de réalisation.
Au cours de la fabrication, un fabricant dédié est en charge de la coordination des différents services concernés tout au long du processus de production, tout en étant un interlocuteur et support technique privilégié du client ou du service commercial qui le représente.
Les étapes clés du processus adopté par Imprimerie Guillaume :
